×
HAKKIMIZDA
Misyon - Vizyon
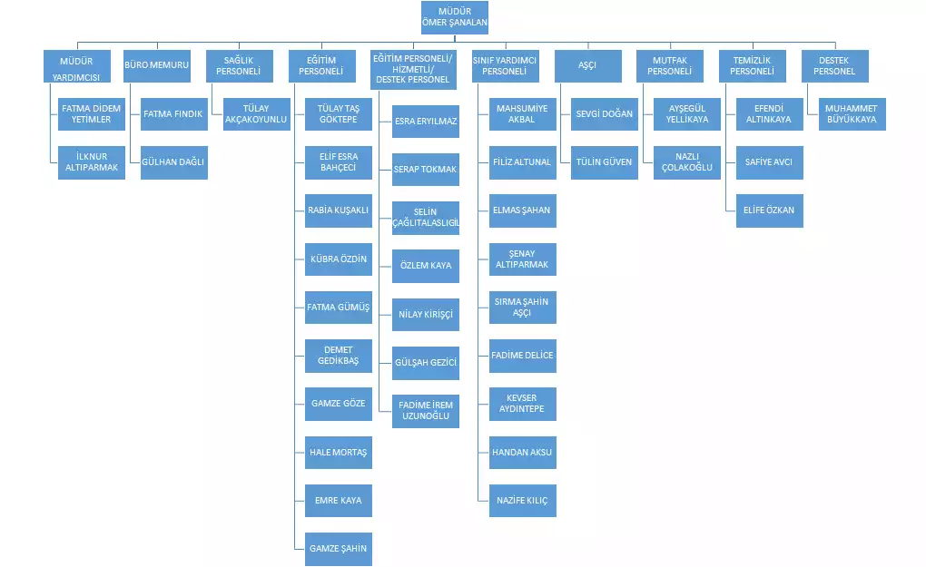
Organizasyon Şeması
Süreç Akış Şeması
İş Tanımı
KADROMUZ
İdari Kadromuz
OKULUMUZ
Günlük Eğitim Akışı
Aylık Yemek Listesi
Fotoğraf Galerisi
Sıkça Sorulan Sorular
YÖNERGE VE BELGELER
Yönergemiz
Belgeler
İLETİŞİM
HAKKIMIZDA
Misyon - Vizyon
Organizasyon Şeması
Süreç Akış Şeması
İş Tanımı
KADROMUZ
İdari Kadromuz
OKULUMUZ
Günlük Eğitim Akışı
Aylık Yemek Listesi
Fotoğraf Galerisi
Sıkça Sorulan Sorular
YÖNERGE VE BELGELER
Yönergemiz
Belgeler
İLETİŞİM
ORGANİZASYON ŞEMASI
HAKKIMIZDA
Misyon - Vizyon
Organizasyon Şeması
Süreç Akış Şeması
İş Tanımı
HIZLI ERİŞİM
FOTOĞRAF GALERİSİ
-
A
+
Sitemizden en iyi şekilde faydalanabilmeniz için çerezleri kullanıyoruz. Bu siteye giriş yaparak, çerez kullanımını ve çerez politikamızı kabul etmiş sayılıyorsunuz. Çerez politikamız hakkında detaylı bilgi almak için
tıklayınız...
Tamam